297个!广州今年全市房屋建筑精品工程培育项目出炉_久阳机械

297个!广州今年全市房屋建筑精品工程培育项目出炉

发布时间:2026-02-06 10:43:53    来源:
  为进一步树立精品意识,打造精品工程,提升广州城市建设品质,根据《广州市房屋建筑、人居环境精品工程培育及评选办法》(穗建质〔2021〕322号)要求和年度工作安排,经各区住建局、广州空港委国土规划建设局、市质监站等有关单位推荐,广州市房屋建筑、人居环境精品工程办公室(设在市建筑业联合会)组织专家筛选审查,经审定,现对2023年全市房屋建筑精品工程培育项目予以公布(见附件)。
 
  2023年全市房屋建筑精品工程培育项目共有297个入选,其中包括养成晚报社报社业务用房岭南数字创意中心及变电站建设项目EPC总承包、广州市智能交通管理中心东山交警大队分控中心业务用房、科大讯飞人工智能大厦等等。
 
  请培育项目各参建单位在建设过程中加强管理,打造精品工程;各监管单位、各建设行业协会要积极做好精品工程培育项目指导管理工作,提高广州市房屋建筑工程整体建造水平。
 
  精品工程培育项目实行动态管理,如有异议的,请向广州市住房和城乡建设局或市建筑业联合会反映。
 
  专此通知。
 
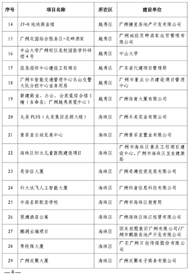
  2023年广州市房屋建筑精品工程培育项目(部分项目,其他详见附件)
 
297个!广州今年全市房屋建筑精品工程培育项目出炉_久阳机械
297个!广州今年全市房屋建筑精品工程培育项目出炉_久阳机械
297个!广州今年全市房屋建筑精品工程培育项目出炉_久阳机械
297个!广州今年全市房屋建筑精品工程培育项目出炉_久阳机械
297个!广州今年全市房屋建筑精品工程培育项目出炉_久阳机械
297个!广州今年全市房屋建筑精品工程培育项目出炉_久阳机械
297个!广州今年全市房屋建筑精品工程培育项目出炉_久阳机械
297个!广州今年全市房屋建筑精品工程培育项目出炉_久阳机械
297个!广州今年全市房屋建筑精品工程培育项目出炉_久阳机械
297个!广州今年全市房屋建筑精品工程培育项目出炉_久阳机械